Science重磅!这个药竟能治疗女性不孕
(来源:医学界)
转自:医学界
我国学者证实,这款肾病药物,让卵巢早衰不孕患者重获生育希望。
撰文 | 橘子
前言:
早发性卵巢功能不全(Premature Ovarian Insufficiency,POI)是指女性在40岁前卵巢功能衰退,表现为月经稀发或闭经、性激素水平下降、促卵泡激素升高及不孕。该病影响约1%~3%的年轻女性,目前临床上缺乏有效恢复生育能力的治疗方法[1,2]。
2月5日,香港大学刘奎、王天任等人在国际顶尖学术期刊Science上发表的“Antifibrotic drug finerenone restores fertility in premature ovarian insufficiency”研究[3],通过筛选美国FDA已批准的药物库,发现原本用于治疗2型糖尿病相关的慢性肾病和心力衰竭的药物——非奈利酮(Finerenone),有望恢复卵巢早衰患者的生育能力。
1 研究题图
老药筛选:从1297种药物中锁定非奈利酮
为寻找能够激活POI患者卵巢内静息小卵泡的药物,研究团队基于前期对卵泡发育机制的深刻理解,设计了一套系统性的药物“再开发”筛选策略:已知颗粒细胞中的mTORC1信号通路激活后,会上调Kit配体(KITL)的表达,后者通过与卵母细胞上的Kit受体结合,激活PI3K通路,从而启动原始卵泡的活化。
基于此,研究人员建立了一个以Kitl mRNA表达水平作为初筛指标的药物筛选平台,从美国FDA已批准药物库中筛选了1297种化合物,最终基于非奈利酮的三大优势确定其为优先候选药物:口服药物,用药方式便捷;作为已上市药物,其安全性数据充分;其药理作用靶点——盐皮质激素受体(MR)明确。
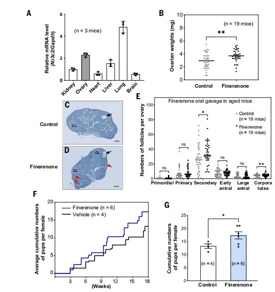
研究团队在锁定非奈利酮后,首先在10—12月龄的衰老小鼠模型中验证其疗效。通过口服给药(每周两次,持续3周),他们观察到非奈利酮能直接作用于卵巢:小鼠卵巢重量增加,次级卵泡和黄体数量显著增多,表明卵泡发育被重新激活。更重要的是,长期生育力评估显示,用药组雌鼠在18周内的累计产仔数显著高于对照组,证明了其提升整体生育能力的长期益处(图2)。为排除全身性因素的干扰,研究者还进行了单侧卵巢局部注射实验,仅接受注射的卵巢卵泡发育显著增强,这确凿证明了非奈利酮的作用是直接针对卵巢局部的,而非通过全身系统间接生效。

2非奈利酮刺激老年小鼠卵泡发育
这些现象背后的机制是什么?
为了回答这个问题,研究人员对用药后的衰老小鼠卵巢进行了单细胞RNA测序(scRNA-seq)和细胞间通讯分析。他们发现,卵巢中的间质细胞是纤维化信号的主要来源,而非奈利酮能显著抑制从间质细胞向颗粒细胞发出的胶原蛋白信号,尤其是胶原蛋白I(Col1a1)介导的信号通路减弱最为明显。
为了确立“纤维化抑制卵泡发育”的因果关系,研究团队进行了一项关键验证:他们使用脂质纳米颗粒包裹的Col1a1 siRNA,直接敲低小鼠卵巢中的胶原蛋白表达。结果发现,仅仅降低胶原蛋白沉积,就足以有效促进原始卵泡活化为初级和次级卵泡。这直接证明了卵巢间质的纤维化沉积是压制卵泡发育的关键物理约束,而非奈利酮正是通过打破这种纤维化枷锁,为卵泡创造一个更适宜的微环境,从而使其得以复苏和生长。
从实验室到临床:POI患者用药后获成熟卵子与胚胎
研究进一步开展了一项前瞻性探索性临床研究,共纳入14名POI患者,所有患者基线时血清抗穆勒氏管激素(AMH)极低(<0.10ng/mL),超声下基本无窦卵泡。其平均年龄为32岁,确诊卵巢早衰时间为1-11年不等,常规生育治疗对她们均已无效,之后接受了口服非奈利酮(每周两次,每次20mg)治疗,在经过3—7个月治疗后,结果令人振奋:
治疗响应率100%:所有14名患者在经过3—7个月的治疗后,超声下均重新观察到了卵泡发育的迹象。
卵泡数量显著增加:累计共观察到80个窦卵泡样结构,平均每位患者观察到约5.7个,证明了药物对唤醒和促进卵泡生长的有效作用。
成功响应卵巢刺激:其中13名患者接受了后续的温和卵巢刺激,有8名患者体内的卵泡成功发育至排卵前大小(共20个),这为取卵手术创造了条件。
获得可移植胚胎:在参与研究的5名已婚患者中,通过体外受精(IVF/ICSI)技术,最终成功获得了3个有活力的、可移植的早期胚胎。这标志着治疗从“促生长”阶段,迈向了实现“生育可能”的关键一步。
在动物及临床研究中,非奈利酮均表现出良好安全性,未对卵子质量、胚胎发育及子代健康产生可测不良影响。临床采用的剂量(20mg,每周两次)远低于肾病治疗剂量,且仅在卵泡期用药、取卵前停药,最大限度规避了潜在风险。
此外值得注意的是,研究进一步发现其他已上市抗纤维化药物(如尼达尼布、奥贝胆酸、鲁索替尼)虽作用机制各异,但均能在小鼠模型中减轻卵巢纤维化并促进卵泡活化。这强烈提示,“抗纤维化”本身可能是恢复POI患者生育力的共性核心机制,为该领域治疗打开了更广阔的药物选择视野。
小结
当然,这项初步临床研究的样本量还较小,其长期效果、最佳用药方案、对最终活产率的影响等,还需要更大规模、多中心的临床试验来证实。但它指出了一个充满希望的新方向:治疗思路从“催促种子发芽”,变成了“改良土壤环境”。这或许是我们对抗卵巢早衰不孕问题的一个关键转折点。
参考文献:
[1] S. J. Chon, Z. Umair, M. S. Yoon, Premature Ovarian Insufficiency: Past, Present, and Future. Front. Cell Dev. Biol. 9, 672890 (2021). doi: 10.3389/fcell.2021.672890; pmid: 34041247
[2]N. Panay et al., Evidence-based guideline: Premature ovarian insufficiency. Hum. Reprod. Open 2024, hoae065 (2024). doi: 10.1093/hropen/hoae065; pmid: 39660328
[3]Lin Z, Li Y, Zhao Y, et al. Antifibrotic drug finerenone restores fertility in premature ovarian insufficiency.Science. 2026;391(6785):eadz4075. doi:10.1126/science.adz4075返回搜狐,查看更多
相关推荐
青蒿素类衍生物可治疗多囊卵巢综合征?复旦大学汤其群团队新发现登上《Science》杂志
三原这个大夫,为不孕女性带来福音
输卵管堵塞不孕,她用这个方法仅一年就成功抱娃
多囊卵巢不孕女性能否接受试管婴儿治疗?
这个病引起的囊肿、不孕、痛经怎么办? “硬化治疗”试过吗?
药流“黄金期”精准解读:怀孕药流的最佳时间是什么时候
女性不孕有哪些疾病能不能试管治疗怀孕呢?
女性不孕不育怎么检查好?是否试管治疗?
不孕|试管治疗中如何判断卵巢功能好坏?
在试管婴儿治疗怀上了以后,为什么还要用保胎药?
网址: Science重磅!这个药竟能治疗女性不孕 http://www.youele.com/newsview18770.html
推荐资讯
- 1《忘川序》更新时间什么时候 6810
- 2惊吓的几种解决方法--仙翠堂 5814
- 3给宝宝做手印脚印的祝福语 4944
- 4北京科兴和科兴中维新冠疫苗是 3937
- 5孕妇产后6个月是“减重黄金期 3692
- 6丽声北极星自然拼读绘本第一级 3578
- 7想做父母,怎样能更快速的怀孕 3546
- 8如何预防小儿意外伤害 3456
- 9宝宝化痰最快的方法,宝妈一定 3440
- 10一岁内婴儿的智力发展有八次飞 3415
